從省電到保訂單:為什麼中小企業現在必須做 ESG

紅人領導 / By 小紅管
別再以為 ESG 是大公司的事,中小企業才更不能缺席!
很多中小企業老闆一聽到「ESG」或「減碳永續」,第一反應往往是:「那是台積電、鴻海要煩惱的事,我們這種小公司,關我什麼事?」但事實上並不是這樣,忽略 ESG,對中小企業的傷害比你想像的還大。
為什麼中小企業不能再「旁觀」?
✔️供應鏈一體化,風險會向下轉移
大企業推 ESG,會要求供應商一起做,當上游客戶開始要你提供碳排數據、環保證明,你拿不出來,訂單就飛了。到時候,才發現不是想不想做的問題,而是已被市場淘汰。
✔️人才與年輕世代的期待
新世代職場工作者挑選公司,除了薪水,還看企業有沒有社會責任感。你說要招募好人才,但企業文化卻完全沒談 ESG,讓人一看就覺得「這公司好像沒未來感」,讓企業輸在起跑點。
✔️政府政策與國際趨勢
台灣已經定下 2050 年淨零的目標,並將氣候變遷法制化;同時,國際有碳邊境調整機制(CBAM)等規範,出口或跨境業務可能會受到碳排、環保成本、報告揭露的壓力。這代表 ESG 不再只是選擇,而可能是未來的「基本門檻」。
簡單來說,ESG 不只是大公司的「形象工程」,它會直接影響中小企業的生意、人才與競爭力。
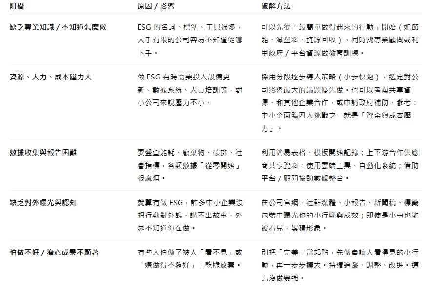
常見阻礙 & 破解方法
在長期與中小企業交流、也參考許多組織與研究後,我發現很多老闆或管理者在推 ESG 時,會卡在以下這些障礙,這些「痛點」都可以理解,也有「破解方式」:

中小企業怎麼開始?別想得太複雜
其實,ESG 的第一步,不用砸大錢,也不用一次做到完美,你只需要開始行動,讓企業有方向感。
這裡提供三個簡單的起手式:
1️⃣ 從能源與資源節省做起
例如更換節能燈具、關掉閒置設備、減少一次性塑膠用品、推動文件數位化、節水等等。這不只是減碳,還能省下不少水電費用和耗材成本,立刻有感。
2️⃣ 讓員工參與,創造文化感
提倡「綠色辦公室」文化,鼓勵大家減少浪費、資源回收,推動無紙化會議或其他環保小比賽,讓 ESG 不只是老闆的口號,而是每個人都能參與的日常行為。
3️⃣ 透明溝通,對外對內都加分
在官網、社群媒體、年報、產品包裝或客戶信件裡,分享公司做的 ESG 小行動,哪怕是減少紙杯、支持在地公益,也能讓客戶和求職者看到企業的努力,形象自然加分。
此外,也別忘了:
• 設定可量化的小目標,例如每年減少電費/碳排 5%、廢棄物減量 10%等等,清楚的目標有助帶動進步。
• 善用政府補助、平台與顧問支援,很多政府或產業單位有補助及工具輔導小企業 ESG 轉型。
• 串聯利害關係人,上下游、社區、客戶、員工,一起做。在實踐 ESG 的過程中,如果能引導利害關係人參與,就能創造更大共鳴。
ESG 是商機,不是負擔
很多企業把 ESG 當成壓力,但其實,它是轉型的機會。
• 減碳、節能,能幫你省下營運成本;
• 善盡社會責任,讓品牌更有溫度、形象加分;
• 符合國際規範、被市場選為供應商,自然訂單更穩定;
• 在未來融資、貸款或資金需求時,有 ESG 成果、有永續形象的企業,更容易吸引資金。
未來的市場,不是比誰規模最大,而是誰最能適應「永續」這個新時代。
結語:給中小企業主的提醒
別等到客戶要求、政府開罰、人才流失,才後悔當初沒早點開始。ESG 不只是大企業的遊戲,中小企業才更需要它,因為你們更靈活、更貼近在地,也更能用小行動創造大影響。
今天就可以先從一個簡單的綠色計畫開始,哪怕只是減少塑膠杯、每月公佈用電數據、辦一場員工節能挑戰,都比什麼都不做要好。因為在 ESG 這條路上,行動,永遠比完美更重要。

